Inductors Quad 405
Details About 2pcs Assembled Quad405 Power Amplifier Board With Ktd1047 Kta1659a 50 100w 8 Ohm

Quad Refurbishing

Quad 405 Mk 1 Help Needed With Dead Channel Amplifiers

Vintage Rewind Bbc Ls3 5a Monitors The Best Loved Mini

Amazon Com Dual Channel Diy Kits For Power Amplifier Board
Quad 405 High End Board V2 With Opa604 Used Revised

Classic Quad 405 2 Amplifier Restoration

2pcs Quad405 Audio Power Amplifier Board 100w 2 Stereo Audio

Quad 4 Pairs Quad405 2 Assembled Power Amplifier Replica Of

Quad 405 Amplifier Information And Modification

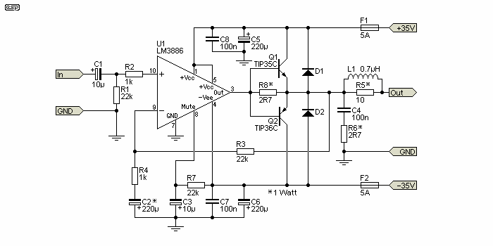
Ic Power Amps

Quad 4 Pairs Quad405 2 Assembled Power Amplifier Replica Of

Fidele Audio

Fs Quad 405 2 Monoblocks

Mjr9
Comments
Post a Comment